(^∇^*=) This page is rather long! Free free to select the option from the navigation bar below. (=*^∇^)

What is this page about

As the name suggest. This page is for the pcb and Codes I made for my final project

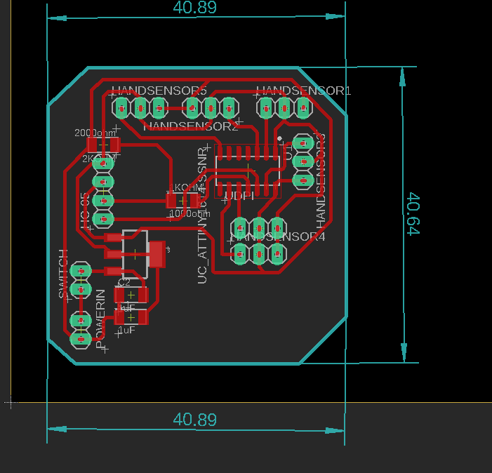
Designing my board

Referencing from ATTiny1614 and asking my teacher for advise. I designed my board for my robot hand.

Files to download

This are the files for the robot PCB and the code

Test it out!

Remember to test if all of your component on an aduino before putting it in your board! you would only need to edit the code to make it compatible for your board.

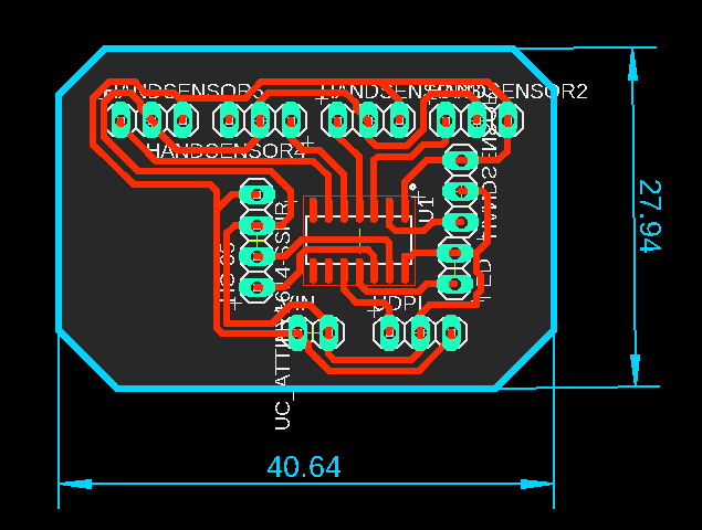
PCB 2.0

Due to some mix up at my first board, My board started vaping got fried.
I choose to redesign it to since then as an upgrade. Click here to download the new files

Things to take note!

As the normal library that is used for arduino does not work for ATtiny1614, I found the appropriate library for my board.
Please use #include "Servo_megaTinyCore.h" instead of #include "Servo.h"

Testing out the code on PCB 2.0

As the normal library that is used for arduino does not work for ATtiny1614, I found the appropriate library for my board.
Please use #include "Servo_megaTinyCore.h" instead of #include "Servo.h"

Extra help!

I wrote a code that allow you to test out your servo using serial commands! Click here to download the code!